小红书英语小短文怎么卖?一单29.9,赚了30W(虚拟资料实操拆解)
大家好,我是言书,一个靠互联网改变的打工人!
昨儿傍晚,我抱着手机坐在昆明翠湖的石凳上 —— 晚风轻轻撩着湖边的垂柳,枝条扫过胳膊肘儿,时不时能看见几只水鸟贴着湖面掠过去,没事干刷着小红书,结果刷到个 “闷声搞钱” 的狠活:有家店卖英语慢速跟读小短文,29 块 9 一份,居然卖了 1 万多单!算下来差不多赚了 30 万!么我当时就惊了,这也太板扎了嘛!
说起英语,咱们从小读到大,好多人都嘀咕 “学它咋个用嘛?又不当翻译”。其实真不是为了考试拿分,是它实打实有用:你想嘛,中文互联网的信息,还不到英文世界的十分之一,学英语就像揣了把 “万能钥匙”,想查国外的干货教程、看原版育儿资料都不用等翻译;职场上更不用说,会英语的人找工作都多些选择,比如有些岗位直接标 “会英语优先”,这不就是 “降维打击”?就连看国外的剧、了解人家的文化,也能少点 “想当然” 的偏见,更重要的是,万一以后年纪大了想换工作,英语还能当 “防身术”,不怕中年危机找上门!
今天不跟大家扯虚的,就实打实分享这个卖英语虚拟资料的路子 —— 还带点 IP 属性,关键是我教的是 “方法”,不一定非要做英语。你可以照着想:自己擅长啥(比如会做手工、懂带娃)、以前做过啥(比如当过老师、写过文案),再去看看市场缺啥,说不定就能找到适合自己的小活计!
先看对标账号:29.9 一份的资料,卖成 “爆款”

我刷到的这家小红书店铺,主打的是 “英语慢速跟读小短文”,专门给小学生或者刚入门学英语的人用 —— 比如家长想让娃早上读 10 分钟英语,又怕自己发音不准,这份资料就刚好对症,29 块 9 一单,后台一瞅,居然卖了 1 万多单!光这一个品,就变现了 30 万左右!
你别以为这是人家撞大运,其实这背后是李笑来在书里说过的 “个人商业模式”,就三种,咱们普通人一琢磨就懂:
打工人模式:一份时间只卖一次,干一天活拿一天钱,停了就没收入; 复用时间模式:一份时间卖好多次,比如花几天做份资料,后面有人买就直接发,不用再额外费劲; 老板模式:买别人的时间再卖出去,比如开公司雇人,得有本钱还得担风险。
咱们大多人没那么多本钱当老板,又不想一辈子 “手停口停” 当打工人,那第二种模式就太适合了!像这份英语小短文,花个两三天把文案、音频弄好,后续每卖一份都是纯赚,这不就是 “躺着赚钱” 的雏形嘛!

再看人家店铺的设置,也想得特别细:首页就写了购买须知,还明明白白标了 “适合人群”—— 比如 “小学生晨读用”“英语入门者练发音”“家长陪娃学英语”,这样能筛掉那些 “问半天不买” 的啰嗦客户,也让需要的人一眼就知道 “这是给我准备的”,不用瞎耽误时间。
这份 30 万的资料,到底长啥样?

你别觉得多复杂,我特意看了人家的 PDF 样品,排版跟小红书的图文笔记差不多,简单得很 —— 做设计的朋友看了都得说 “这我半个钟头就能弄好”!
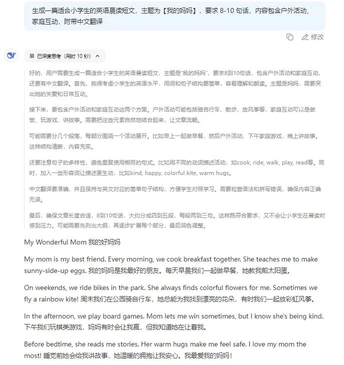
内容就是一篇篇短英文,每篇旁边都附了中文翻译,还标了 “慢速跟读” 的提示,扫码就能听音频。比如有篇讲 “我的妈妈”,里面写 “周末妈妈带我去公园放风筝,晚上我们一起做巧克力蛋糕”,都是小学生熟悉的场景,读起来不费劲,家长也愿意买给娃当晨读材料。
可能有人会说 “没见过实物,怕不清楚”,其实不用急,后面教你咋做的时候,你自己就能弄出一模一样的,甚至能加些咱们云南的小细节 —— 比如写 “妈妈带我去斗南花市买玫瑰”,更接地气!

重点来了:资料咋个做?两种方法,小白也能上手
别一听说 “做资料” 就打退堂鼓,也别觉得 “我英语不好,搞不了”—— 其实不用你自己写句子、录音频,两种方法,随便选一种都得行,小白也能上手!
第一种:找同行 “取经”,简单省事
你去小红书、拼夕夕搜 “英语晨读资料”“小学生英语短文”,好多店铺都在卖,花个几块、十几块买几份回来。注意哈,不是让你直接照搬着卖,是让你看人家的排版咋弄(比如标题用啥颜色、字体多大)、内容选啥主题(比如家庭、学校、自然)、音频咋配(比如是不是分段落读),学个大概框架,再自己换内容、调排版,就不算抄了。
这种方法适合 “不想费劲琢磨” 的人,省时间,照着葫芦画瓢就行,几天就能弄出第一份资料。
第二种:自己做,成本低还能自定义
要是你想做得更有特色,比如加些咱们云南的本地场景,或者针对特定人群(比如 “幼儿园小朋友英语短文”),那自己做更划算,就两步,超简单:
第一步:用 AI 生成文案,不用自己写
打开 DeepSeek(手机、电脑都能上,免费的),直接跟它说清楚你的需求,比如:“帮我写一篇适合小学生的英语晨读短文,主题是【我的妈妈】,要 8-10 句话,内容里要有户外活动(比如放风筝)和家庭互动(比如一起做饭),最后给个中文翻译,用词简单点,小学生能看懂。”

它几秒钟就给你整好,要是觉得某句话太绕,你再跟它说 “把‘we fly kites in the park’改成更简单的”,它立马就调,比你自己查词典、凑句子快多了!
第二步:弄慢速跟读音频,工具到处都是
市面上能做英语朗读的工具多了去了,比如有些 APP 能选 “慢速英语” 发音,你把 AI 生成的英文复制进去,点一下就能生成音频,还能调语速。要是你想跟我用一样的工具,也不消客气,加我微信 qiang80608,跟我说 “要英语朗读工具”,我直接发你,不用钱,也不用注册啥的。
最后把文案和音频链接整理到 PDF 里,排版弄干净点 —— 标题用大粗体,英文和中文翻译分两行,再插个小图标(比如小太阳、小风筝),一份资料就做好了,前后花不了 1 小时!
最后跟大家唠句实在的
要是你也想在互联网上搞点钱,又没找着路子,不妨来我社群瞧瞧。真不是我吹水,那些听起来高大上的教程、花里胡哨的项目,其实没那么实在,真正值钱的是人 —— 是有人能在你迷茫的时候,告诉你 “现在该做啥,下一步该咋走”,不用你瞎琢磨。
比如你想做资料,不知道选啥主题,我能帮你分析 “现在家长最缺啥资料”;你弄好资料没流量,我能教你咋发小红书才有人看;甚至你不知道咋定价,我也能给你说 “小学生资料卖 29.9 合适,太贵家长舍不得”。少走弯路,比啥都强!
你要是也在找 “一个人就能干、不用啥本钱、时间还自由” 的小生意,又没方向,来社群里好好沉淀哈,总能找着适合自己的搞钱法子。还不晓得咋个进的,点下面文章链接就晓得了~
都在挣钱!每周2-3个靠谱项目的社群“梧桐有术”,你不容错过!
我是言书,拥有6年互联网实战经验,带领1000个粉丝实现每月收入2万+,认可我的,可以加我微信:qiang80608,我会免费送你价值4999元互联网项目资料(礼貌领取)。
扫描二维码推送至手机访问。
版权声明:本文由阿惠笔记|自媒体干货分享发布,如需转载请注明出处。


